凤翔楼茶馆官网,群狼谷全国论坛使用,北京家庭式个人工作室,长沙一品楼品凤楼论坛qm

您当前所在的位置: 首页 >评优评先 >广厦奖

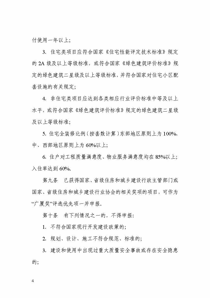
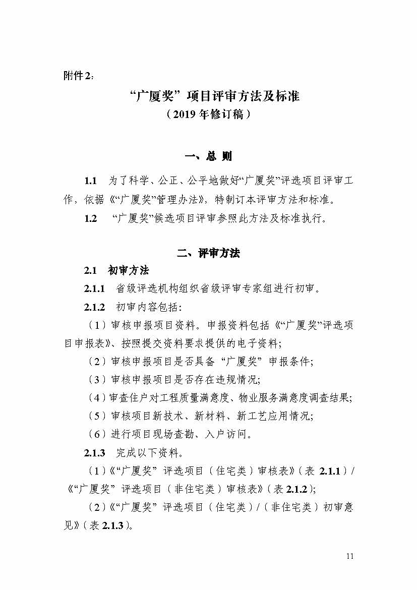
关于印发《“广厦奖”管理办法》、《“广厦奖”项目评审方法及标准》(2019 年修订稿)的通知

2020/7/10 10:13:00
【字体: 打印
 



 

 

 


 

 

责任编辑:fxl
扫一扫在手机打开当前页

Copyright @ 2017-2025 All Rights Reserved  版权所有-湖南省房地产业协会 电子邮箱:hnsfdc@163.com

ICP备案号:湘ICP备2025135194号

  地址:湖南省长沙市雨花区洞井街道和平社区高升路268号